51单片机控制流水灯编程求救啊!

高清图片下载 免费 安全无风险
51单片机控制流水灯编程求救啊!

51单片机控制流水灯编程求救啊!

点击图片查看原图

图片信息

  • 格式: JPG
  • 尺寸: 2097x1729
  • 大小: 约1.2MB

版权声明

相关标签

自然风光 高清壁纸 4K画质

分享图片

相关推荐

基于当前图片的相似推荐

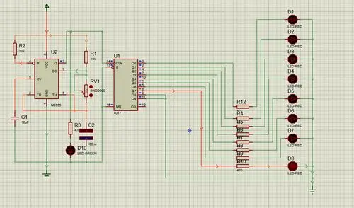
这是我做的一个可调控流水灯ne555

图1-1-5 8位流水灯的电路原理图

实用电路原理与应用花样流水灯电路

无忧文档 所有分类 工程科技 电子/电路 流水灯原理图 cos1 s1 pir901

ne555cd4017流水灯proteus仿真设计

三极管流水灯电路设计

关于单片机的问题,很急,绘制单片机8bit led流水灯电路

proteus仿真555振荡电路cd4017流水灯频率可调

求一流水灯电路及程序.51单片机的.要达到以下效果.

随机推荐

发现更多精彩图片

苏利文毛怪怪兽大学高清壁纸

最火时尚潮男微博头像2019精选 一言不合就耍酷

小型理发店名字精选350例

《胭脂》资料—中国—电视剧—优酷网,视频高清在线观看—又名

男子500米四人皮艇预赛中国队仅得小组第五

吉他各调式常用和弦指法大全,学会这个就不需要用变调夹啦,记得 - 抖

世界十大最贵跑车排名 迈巴赫exelero价值五千多万人民币

公主连结高清壁纸第十五期

两个带插座的开关三条线怎么装双控开关

我有30万到底是存银行还是去买房子当首付

空间与立体数学思维导图 空间与立体数学思维导图怎么画

老板702x消毒柜家用嵌入式小型双门高温厨房不锈钢大容量消毒碗柜