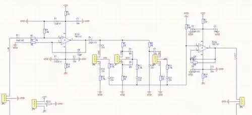
100个功放参考电路

高清图片下载 免费 安全无风险
100个功放参考电路

100个功放参考电路

点击图片查看原图

图片信息

  • 格式: JPG
  • 尺寸: 640x480
  • 大小: 约1.2MB

版权声明

相关标签

自然风光 高清壁纸 4K画质

分享图片

相关推荐

基于当前图片的相似推荐

几款不错的场效应管功放电路图

功放电路图看不大懂求解释.

今天刚做的功放前级调音电路大家进来看看咯

经典功放电路图——功放电路图详解

展开全部 答案: pam8403是个立体声d类(数字)音频功放ic!

你可能喜欢 电脑电源维修 电路维修 数字功放芯片 汽车音响电路图 pam

功放电路收集 - 控制工程师论坛-控制工程网

带音调板的tda2030a功放电路

pam8403cs8403小功率3w双声道d类音频功放耳机电路图

简洁的前级分频功放

随机推荐

发现更多精彩图片

国民女神刘涛多彩生活揭秘事业路径竟如此辉煌令人惊叹

易烊千玺 #千玺头像 #q版 - 抖音

93超赞夜空月亮背景图精选90 这组夜空月亮背景图真的太美了,每一

水瓶座专属头像男生点击鼠标右键下载

唐艺昕#"她是那个清纯温柔的叶灵呐"

我只是心碎成了很多片,每一片都爱上不同的人 - 猫眼三姐妹表情包

王源表情包 巨星疑惑jpg

俄罗斯极战争大片《边境迷雾》影院热映 商业看点与视觉奇观实足_电影

纯铜八卦镜挂门外镇宅辟邪招财开运挡化煞门口家用开光太极凹凸镜